A habitat parcel is an area of habitat which is all of the same distinctiveness, condition and strategic significance. Strategic significance refers to the importance of a habitat parcel based on its location and type.
Each habitat parcel needs to be assessed both before, when the baseline habitat is surveyed, and after development, on or off site.
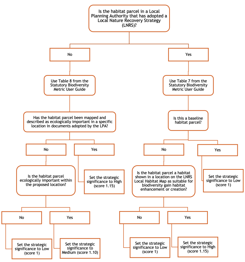
This flowchart sets out how to assess the strategic significance of a habitat parcel. It uses the tables, shown below, from the Statutory Biodiversity Metric User Guide.

Our blog, The Local Nature Recovery Strategy fails to deliver for Bristol assesses the implications of this for Bristol, which recently adopted the WECA LNRS.
These are the tables referred to in the flowchart:
Table 7: strategic significance categories where an LNRS has been published.

Table 8: strategic significance categories where an LNRS has not yet been published.

