WEMCA’s Local Nature Recovery Strategy (LNRS) will fail to provide Bristol with the benefits promised for nature. While the new Biodiversity Net Gain (BNG) rules require most development in the city to increase biodiversity by at least 10%, unfortunately the LNRS will not apply to most potential development sites.
The LNRS is a locally led and evidence-based strategy which aims to target action and nature investment where it’s most needed. We’re told that the strategy will also focus on biodiversity net gain by increasing the strategic significance of specific habitats. However, it is hard to imagine how the LNRS will help to enhance biodiversity net gain in most, if not all, potential development sites in the city.
We might have been better off, at least as far as the application of biodiversity net gain to new development is concerned, by asking the LPA to specify alternative documents (such as those listed at the end of this article) for assigning strategic significance instead.
The issue
When calculating the impact of a proposed development on biodiversity, one factor taken into account is the strategic significance of any habitat found on a focus area for nature recovery site (coloured purple in the map above). If strategically significant habitats are created or enhanced, then their strategic significance is set to High in the Statutory Metric calculator tool and a 15% uplift to the calculation of its value is applied. Subject to which of the six LNRS areas is being considered, these are the strategically significant habitats in the city:
Ditches
Ecologically valuable lines of trees
Ecologically valuable lines of trees – associated with bank or ditch
Grassland – Floodplain wetland mosaic and CFGM
Grassland – Lowland calcareous grassland
Grassland – Lowland meadows
Heathland and shrub – Mixed scrub
Heathland and shrub – Willow scrub
Individual urban or rural trees
Lakes – Ponds (priority habitat)
Priority habitat (on the River Avon and the Riparian buffers)
Species-rich native hedgerow with trees – associated with bank or ditch
Species-rich native hedgerow with trees
Species-rich native hedgerows – associated with bank or ditch
Species-rich native hedgerows
Urban – Open mosaic habitats on previously developed land
Urban – Biodiverse green roofs
Woodland and forest – Lowland beech and yew woodland
Woodland and forest – Lowland mixed deciduous woodland
Woodland and forest – Other woodland; broadleaved
Woodland and forest – Wood-pasture and parkland
However, a detailed examination of the LNRS map reveals that not all parks and green spaces have been designated as focus area for nature recovery sites. It’s only those which are in one or both of the following:
a location where they can make a greater contribution to ecological networks
deprived areas with a lack of access to nature.
These designations were based on Bristol’s previous work on ecological networks within the city and where wildlife-friendly interventions are most likely to be feasible. This means that the existence, creation or enhancement of these special habitats outside these areas will not attract the 15% strategic significance uplift.
The BNG requirements
The now compulsory Statutory Metric Guide, used for calculating Biodiversity Net Gain (BNG), advises (at page 27) that: ‘Strategic significance is the local significance of the habitat based on its location and habitat type. You should assess each individual habitat parcel, both at baseline and at post-intervention, for on-site and off-site.’
If the LPA has adopted an LNRS then only the High or Low strategic significance multipliers can be used (High – formally identified in local strategy = 1.15. Low – area compensation not in local strategy = 1). If it has not adopted an LNRS, then the Medium strategic significance multiplier may also be used (Location ecologically desirable but not in local strategy = 1.10).
Where an LPA has adopted an LNRS, all those sites which have not been identified as a focus area for nature recovery site will be designated as having Low strategic significance and so attract no uplift, even if they’ve been identified as important habitats in the Local Plan or in another strategic document adopted by the Council. These documents (used where an LPA has not adopted an LNRS) can include:
Draft Local Nature Recovery Strategies
Local Plans and Neighbourhood Plans
Local Planning Authority Local Ecological Networks
Parks and Green Spaces Strategies
Tree and Woodland Strategies
Area of Outstanding Natural Beauty Management Plans
Biodiversity Action Plans
Species conservation and protected sites strategies
Green Infrastructure Strategies
River Basin Management Plans
Catchment Plans and Catchment Planning Systems
Shoreline management plans
Estuary Strategies
Baseline habitats cannot be uplifted
Despite the BNG strategic significance guidance, Defra has stated that LNRS designations only apply to the creation or enhancement of post-development biodiversity mitigation habitats. They don’t apply if these habitats – called the baseline habitats – are found on the site before development begins.
This means that the 15% strategic significance uplift can only be applied where offsite biodiversity mitigation is being delivered in a focus area for nature recovery site. If these habitats are being delivered elsewhere, the uplift may not be applied.
However, even if the baseline habitats were included, it is unlikely to make any difference This is because the focus area for nature recovery sites identified in Bristol are, for the most part, located in public parks or green spaces, on river banks, in riparian buffers or on railway margins, none of which are likely ever to be developed or, in many cases, used to offset habitat lost to development elsewhere.
So far, no announcement has been made as to whether any of Bristol’s focus area for nature recovery sites will be made available for offsite habitat mitigation and the proposed new Local Plan does not commit to using these sites for this purpose.
This, combined with the challenge of finding LNRS suitable for offsite habitat mitigation, registering them as biodiversity gain sites and then managing them, effectively, in perpetuity, suggests that few feasible LNRS sites will be found, especially as many sites are also in demand for public access for recreation.
We urge the Bristol City Council Cabinet to reject the current draft. More nuanced rules, that meet identified real needs, need now to be developed following a proper consultation with Bristol’s allotmenteers. The PGSS must be also integrated into the new Local Plan so that all the sites that have been identified are protected either as Local Green Space or as Reserved Open Green Space and given proper planning weight when decisions about their future use and development are made.
We are particularly concerned that the draft rules relating to trees on allotments are too narrowly drawn and will result in the loss of allotment tenants’ ability to make the best use of the particular conditions of their plot. We urge the relaxation of these proposed limits on the number and types of trees which can be planted.
Food growing as part of the draft Parks and Green Spaces Strategy
We are concerned that the Strategy for Food Growing and Allotments has been included as Chapter 6 of the draft Parks and Green Spaces Strategy (PGSS). This is a departure from the 2008 PGSS, which makes it clear that such spaces are not included, since they are not public spaces: ‘The Strategy does not consider green spaces that are not freely accessible to the public, including allotments, city farms, school grounds, or Sites of Nature Conservation Interest in private ownership.’
The proposed PGSS recognises that: ‘There are other green spaces managed by the council that are not included because they do not offer full public access for recreation …’ [our underlining]. Given that allotments and other land used for growing food (including grazing land) are subject to private tenancies, with rental payments and mutual rights and obligations agreed between tenant and Council, it is hard to understand why they have been included in the strategy proposal.
We need to recognise the importance of this specific type of land use and ensure that it is not made an ancillary element in the PGSS. It deserves greater attention, which is why we suggest that it should have been integrated into and protected by the current proposals for the new Local Plan (as, indeed, Parks and Green Spaces should also be) rather than treated as an add-on to the proposed PGSS.
In particular, the current status of and strategy for market gardens, smallholdings and grazing land (and other land not used for food growing), which have an area greater than all current allotments combined, get only passing consideration. Little or no thought is given to the opportunities these sites present for nature recovery, biodiversity enhancement and other environmental gains.
Instead, we are told that these sites:
… have limited benefit beyond the individual users … and many smallholdings tend to use less than 10% of their site for food growing … we now need to review our current landholding agreements so that we can start to explore opportunities to repurpose land to diversify our food growing spaces and ensure land is being used effectively to meet Bristol’s food growing targets. … Once suitable land has been identified we will review how these opportunities are promoted to ensure that the system of securing land is fair and equitable. We are particularly interested in opportunities that will not only ensure land is being sustainably and efficiently managed but that also delivers social value and benefits the residents of Bristol.
In the face of the demand for allotments and the need to increase local food production, which has led at least in part to the proposed changes in the tenancy agreement, these areas must surely warrant greater protection than is given them in the proposed PGSS. These areas also contain many trees (often veterans) and other ecologically sensitive habitats, and many are in SNCIs. It is vital that these matters are properly considered when planning any change of use of such land. This ought to be addressed properly in the proposed new Local Plan, not in this draft strategy.
Trees on allotments
Trees on allotments fall into two categories: those within allotment plots and those on allotment sites but outside the plots.
Trees outside allotment plots
From our analysis of data on the Council’s Open Data site, we estimate that allotment sites total some 105 hectares when community orchards are included. However, only about 87 hectares of these sites are productive. This means that around 17% of allotments, some 18 hectares, are unproductive. We welcome the clarification in the new tenancy agreement that trees in these unproductive areas remain in the care of the Council and may not be damaged by tenants.
Trees within allotment plots
Proposed allotment Rule 4.0 Trees deals with trees growing within allotment plots. We distinguish between newly planted trees and existing trees below.
New trees
Regulation 4.4 limits the height of trees to 2.5 metres (a common constraint in other councils). The limit in Regulation 4.3 of one tree per allotment sized between band B and band C is far too restrictive, particularly since the majority of plots fall within these bands.
Rule 3.1 requires that the tenant uses at least 75% of the plot for ‘a cultivated crop of vegetables, fruit bushes [not fruit trees], ornamental flowers, and herbs.’
Rule 3.3 states that fruit trees will occupy the non-cultivated area of the plot (which may be no more than 25% of the plot) unless they are underplanted with a productive crop, in which case they will be counted as being part of the cultivated area. No trees are permitted on band A or Micro Plots, nor is any consideration given to whether it is possible to underplant ‘a productive crop’. This implies that the food value of the tree does not warrant the space they occupy. According to the RHS, having fruit trees on an allotment adds both structure and permanence, while fruit tree crops have a higher value than many other allotment crops and are easier to manage.
The transitional arrangements require that all trees, except the permitted dwarf rootstock fruit trees, be removed from plots within three years, though mature trees may be permitted.
These rules devalue the role of trees on allotments, not only for their contribution to the ecology of the area but also their food production value. These rules also effectively exclude such fruit-tree-growing techniques as cordons, espaliers or step-over planting.
Regulation 4.3 also constrains the type of fruit trees that may be grown. Since only rootstocks M27 and M26 are allowed (though not the intermediate M9 rootstock), it seems that that only apple trees may be grown, even though dwarfing rootstocks are available for a number of other fruit trees such as Pear, Quince (Quince C), Cherry (Gisela 5), Plum (including Gages and Damsons), Peach and Apricot (VVA-1, Pixy).
The exclusion of hazel and other non-fruit trees (most trees bear fruit) removes the ability of tenants to grow valuable nut crops or to provide locally grown stakes through coppicing – a good way to reduce our carbon footprint. This restriction also precludes the use of allotment space for growing trees from seed with a view to planting them out elsewhere, at a time when there is a great need for locally grown trees for local tree planting.
Established trees
Fruit trees
Many fruit and other trees are already growing on many allotment sites. They provide not only good-value food, but they also provide biodiversity, a rich ecological resource for insects, birds and mammals and are important legacy features of the site. The allotment and its users have adapted to the presence of these trees and their removal would not only be counterproductive to the value of the site and cause distress to tenants but would also risk damaging the soil and the allotment more broadly.
Non-fruit trees
Although such trees may not have obvious value for food production, other considerations apply. We agree that allotments should not be taken over by trees, resulting in the reversion of productive land to woodland and the attendant loss of statuary allotment protection for such land. However, it would be a mistake to create rules which put biodiversity, nature and ecology in conflict with food production; trees are crucial for biodiversity, which in turn is essential for the productivity of the places where we grow food.
Site-appropriate regulations
Allotment plot conditions both within allotment sites and across Bristol vary widely. The gradient and aspect of each plot, its soil type, soil depth and historical development all pose different challenges to tenants, requiring a localised approach to the best way to utilise a site. Imposing a one-size-fits-all set of regulations, based on some notional idealised allotment plot, will not provide sufficient scope to allow for these variations. Tenants’ associations also need to be able to vary the regulations to fit their local conditions. Indeed, arguments in favour of the distribution of local decision making, which we endorse, have recently been made by the Bristol Mayor.
Following discussions with the Council about our recent proposal to revise BTRS, we have drafted a new version which we believe will strengthen tree protection across the city even further if it is adopted into the proposed new Local Plan.
Revisions are shown in red.
The latest version of the Biodiversity Metric (BNG 4.0), just published by Natural England,[1] is likely to become mandatory when the balance of the Environment Act 2021 comes into force later this year. We have revisited our June 2022 proposals and reviewed our calculations. We have met with Bristol City Council Officers and discussed possible alternatives with them. Here is the revised version.
The Bristol Tree Replacement Standard[2] (BTRS), adopted a decade ago, provides a mechanism for calculating the number of replacements for any trees that are removed for developments. It was ground-breaking in its time as it, typically, required more than 1:1 replacement of trees lost to development and within one mile of the development.
The presumption when considering any development involving established trees should always be that trees will be retained. The application of BTRS should only ever be a last resort. Providing funds in exchange for trees that are removed on development sites should not be the default choice which it seems to have become. In addition, in many instances, the locations of the promised replacement trees are not specified and the trees are never planted. As a result, section 106 tree replacement funds continue to accumulate to the 2023 figure of approximately £800K. This figure as barely changed over the years we have been monitoring it.
The starting point for any decision on whether to remove trees (or any other green asset for that matter) is the Mitigation Hierarchy. Paragraph 180 a) of the National Planning Policy Framework sets it out as follows:
If significant harm to biodiversity resulting from a development cannot be avoided (through locating on an alternative site with less harmful impacts), adequately mitigated, or, as a last resort, compensated for, then planning permission should be refused.[3]
BTRS is and should always be ‘a last resort’. This is reflected in the Bristol Core Strategy, policy BCS9 adopts this approach and states that:
Individual green assets should be retained wherever possible and integrated into new developments.[4]
However, with the development of a new Local Plan for Bristol, we believe that the time has come for BTRS to be revised to reflect our changing understanding of the vital importance of urban trees to Bristol in the years since the final part (SADMP[5]) of the Local Plan was adopted in 2014.
In addition, Bristol has adopted Climate and Ecological Emergency Declarations so a new BTRS will be an important part of implementing these declarations. Nationally, the Environment Act 2021[6] (EA 2021) will come force later this year. This will require nearly all developments to achieve a Biodiversity Net Gain (BNG) of at least 10%. Our proposal provides a mechanism for complying with this new requirement and so aligns BTRS with the BNG provisions of the EA 2021.
Background
Under current policy – BCS9 and DM17[7] – trees lost to development must be replaced using this table:
Table 1 The Current DM17/BTRS replacement tree table.
However, when the balance of EA 2021 takes effect, the current version of BTRS will not, in most cases, be sufficient to achieve the 10% BNG minimum that will be required for nearly all developments. A new section 90A will be added to the Town and Country Planning Act 1990 and set out the level of BNG required (see Schedule 14 of EA 2021[8]).
The Local Government Association says of BNG that it:
…delivers measurable improvements for biodiversity by creating or enhancing habitats in association with development. Biodiversity net gain can be achieved on-site, off-site or through a combination of on-site and off-site measures.[9] GOV.UK says of the Biodiversity Metric that: where a development has an impact on biodiversity, it will ensure that the development is delivered in a way which helps to restore any biodiversity loss and seeks to deliver thriving natural spaces for local communities.[10]
This aligns perfectly with Bristol’s recent declarations of climate and ecological emergencies and with the aspirations of the Ecological Emergency Action Plan,[11] which recognises that a BNG of at least 10% net gain will become mandatory for housing and development and acknowledges that:
These strategies [the Local Nature Recovery Strategies] will guide smooth and effective delivery of Biodiversity Net…
Our proposed new BTRS model
We propose that the Bristol Tree Replacement Standard be amended to reflect the requirements of the EA 2021 and BNG 4.0 and that the BTRS table (Table 1 above) be replaced with Table 2 below:
The Replacement Trees Required number is based on the habitat area of each of the three BNG 4.0 tree category sizes (Table 8-1 below) divided by the area habitat of one BNG 4.0 Small category tree (see section 3 below) plus a 10% net gain. This is rounded up to the nearest whole number – you can’t plant a fraction of a tree.
Replacing lost woodland
The current BTRS model does not deal effectively with the loss of woodland where it is impractical to measure individual tree sizes. Under BNG 4.0 these habitats are treated as Woodland and forest habitat and their habitat area is measured by the area they cover. We propose using the same method and adding 10% to allow for biodiversity net gain. The ratio will be 1 to 1.1 so that a woodland of, say, one hectare must be replaced with one which is 1.1 hectares.
The definition of a woodland is as set out in the UK Habitat Classification[12], w Woodland and forest: ‘Land with more than 25% cover of trees more than 5m in height.’
Replacing lost trees with hedgerows
The aim of BTRS is to replace lost tree habitat and canopy. Planting hedgerows cannot do this.
Whilst the planting of hedgerows is always to be encouraged, especially native species hedgerows, proposals to replace trees lost to development with hedging is very rarely a suitable solution and will not be permitted unless the developer is able to show that there are exceptional reasons for doing so. The planning arboricultural officer will need to agree the exceptional circumstances.
If a replacement hedgerow is permitted, this cannot be credited towards any BNG 4.0 calculation relating to trees. Hedgerows are a different habitat type, being linear as opposed to area based as trees are.
Making the BTRS calculation transparent
Often, years pass before trees lost to development are replaced and often the lost trees are only shown in the subsequent s106 agreement[13] as a single sum which was calculated years before and indexed to allow passage of time since the adoption of the Supplementary Planning Document (SPD) in January 2013.[14]
We would like to see a schedule set out in the S106 agreement and/or as a planning condition which itemises:
The number and identity (using Id used in the BS5837:2012 survey) of each tree to be removed.
The number and species of the trees to be planted on the development site.
The number and species of the trees to be planted on public land.
Which offsite trees are in to be planted open ground and which in hard standing.
The agreed location and species of each offsite replacement tree which and should be within one mile radius of the lost tree.
Trees planted under BTRS should not replace lost public trees, such as street trees removed in the normal course of tree management.
Like for like replacement. Compensation for the loss of large-form trees should result in large-form trees being planted.
Require that replacement trees or trees damaged as a result of the development that die within five years of planting will be replaced at the developer’s expense – This is the standard condition for trees planted on a development site.
The reasoning for our proposals is set out below:
Applying the Biodiversity Metric to Urban trees
The most recent Biodiversity Metric[15] (BNG 4.0) published by Natural England this April, defines trees in urban spaces as Individual trees called Urban tree habitats. The User Guide states that:
Individual trees may be classed as ‘urban’ or ‘rural’. Typically, urban trees will be bound by (or near) hardstanding and rural trees are likely to be found in open countryside. The assessor should consider the degree of ‘urbanisation’ of habitats around the tree and assign the best fit for the location.
Individual trees may also be found in groups or stands (with overlapping canopies) within and around the perimeter of urban land. This includes those along urban streets, highways, railways and canals, and also former field boundary trees incorporated into developments. For example, if groups of trees within the urban environment do not match the descriptions for woodland, they may be assessed as a block of individual urban trees.
Calculating Individual trees habitat
Table 8-1 in the BNG 4.0 user guide is used to calculate the ‘area equivalent’ of individual trees:
Note that the tree’s stem diameter will still need to be ascertained using BS:5837 2012,[16] and that any tree with a stem diameter (DBH) 7 mm or more and of whatever quality (even a dead tree, which offers its own habitat benefits) is included. Under the current DM17/BTRS requirement, trees with a DBH smaller than 150 mm are excluded, as are BS:5837 2012 category “U” trees. This will no longer be the case.
The Rule 3 of the BNG User guide makes it clear that like-for-like replacement is most often required, so that lost Individual trees (which have Medium distinctiveness) are to be replaced by Individual trees rather than by other habitat types of the same distinctiveness.[17]
Forecasting the post-development habitat area of new Individual trees
The BNG 4.0 User Guide provides this guidance:
8.3.13. Size classes for newly planted trees should be classified by a projected size relevant to the project timeframe.
most newly planted street trees should be categorised as ‘small’
evidence is required to justify the input of larger size classes
8.3.14. When estimating the size of planted trees consideration should be given to growth rate, which is determined by a wide range of factors, including tree vigour, geography, soil conditions, sunlight, precipitation levels and temperature.
8.3.15. Do not record natural size increases of pre-existing baseline trees within post-development calculations.
Our calculations are based on ‘small’ category replacement trees being planted.
Retain the community benefits of green assets
The current requirement that any off-site tree replacements are within a one-mile radius of the site should be retained. Were tree replacements to be allowed at any distance from the site, the local community that has lost trees due to a development would likely not benefit from their replacements. If trees lost in tree-deprived areas were to be replaced in areas with more available space and often more trees, the result would be greater inequality in tree cover. Currently, the most socially and economically deprived areas in the city centre have the lowest tree cover, and as these areas are also under the most pressure from developments, to lose this localism in tree replacement would lead to a further deprivation in tree cover for these communities.
The likely impact of this policy change
We have analysed tree data for 1,038 surveyed trees taken from a sample of BS:5837 2012 tree surveys submitted in support of previous planning applications. Most of the trees in this sample, 61%, fall within the BNG 4.0 Small range, 38% are within the Medium range, with the balance, 1%, being categorised as Large.
Table 4 below sets out the likely impact of the proposed changes to BTRS. It assumes that all these trees were removed (though that was not the case for all the planning applications we sampled):
Our proposed changes to DM17 and BTRS are set out in Appendices 1 and 2.
Appendix 1 – Our proposed changes to DM17: Development Involving Existing Green Infrastructure…
Trees
All new development will integrate important existing trees[18].
Development resulting in the loss or deterioration of irreplaceable habitats (such as ancient woodland and ancient or veteran trees) will be refused, unless there are wholly exceptional reasons and a suitable compensation strategy exists.[19]
Where tree loss or damage is unavoidable to allow for sustainable development, replacement trees of an appropriate species will be provided in accordance with the tree replacement requirements set out in the Council’s Planning Obligations – Supplementary Planning Document. …
Trees
2.17.6 Due to their characteristics and value, Aged and Veteran trees are considered to be of relatively greater importance than other trees and even trees of a similar species. Aged trees, by definition, have developed characteristics associated with great age and often have particular landscape and townscape value. Veteran trees are considered to have particularly important nature conservation value. Both will often have significant visual amenity, and potentially historic and cultural importance. As such, their loss or harm will not be permitted, and the design and layout of development will be expected to integrate them into development.
2.17.7 Trees are considered valuable multifunctional green infrastructure assets. This policy seeks to protect the most valuable trees and in line with the Core Strategy approach to green infrastructure assets, mitigate for the loss of other important trees by securing replacement trees on-site or in the public realm. The tree compensation standard set out in this policy provides a suitable mechanism to determine the appropriate level of mitigation where loss of trees is proposed as part of development.
2.17.8 The council’s Planning Obligations Supplementary Planning Document sets out the circumstances when off-site tree provision will be necessary. Where trees are to be provided off-site, planning obligations will be sought to provide the appropriate number of replacement trees, utilising the approach set out in the Supplementary Planning Document.
Appendix 2 – Our proposed changes to BTRS
Trees – Policy Background
The justification for requiring obligations in respect of new or compensatory tree planting is set out in the Environment Act 2021, Policies BCS9 and BCS11 of the Council’s Core Strategy and in DM 17 of the Council’s Site Allocations and Development Management Policies.[20]
Trigger for Obligation
Obligations in respect of trees will be required where there is an obligation under the Environment Act 2021 to compensate for the loss of biodiversity when Urban tree habitat is lost as a result of development.
Any offsite Urban tree habitat creation will take place in sites which are either on open ground or in areas of hard standing such as pavements and are located as close as possible to the site of the lost tree.
Where planting will take place directly into open ground, the contribution will be lower than where the planting is in an area of hard standing. This is because of the need to plant trees located in areas of hard standing in an engineered tree pit.
All tree planting on public land will be undertaken by the council to ensure a consistent approach and level of quality, and to reduce the likelihood of new tree stock failing to survive.
The trees planted will not replace lost public trees, such as street trees or trees in parks, removed in the normal course of tree management.
Level of Contribution
The contribution covers the cost of providing the tree pit (where appropriate), purchasing, planting, protecting, establishing and initially maintaining the new tree. The level of contribution per tree is as follows:
Tree in open ground (no tree pit required) £765.21
Tree in hard standing (tree pit required) £3,318.88[21]
The ‘open ground’ figure will apply where a development results in the loss of Council-owned trees planted in open ground. In these cases, the Council will undertake replacement tree planting in the nearest appropriate area of public open space.
In all other cases, the level of offsite compensation required will be based on the nature (in open ground or in hard standing) of the specific site which must be identified by the developer and is approved by the Council during the planning approval process. In the absence of any such agreement, the level of contribution will be for a tree in hard standing.
The calculation of the habitat required to compensate for loss of Urban trees is set out in Table 8-1 of the Biodiversity Metric (BNG), published by Natural England. This may be updated as newer versions of BNG become mandatory under the Environment Act 2021.
The following table will be used when calculating the level of contribution required by this obligation:
Were it is not reasonably practicable to ascertain the number or size of trees growing in a woodland, the level of compensation required will be 110% of the area covered by the trees, so that, for example, a woodland of one hectare will be replaced with one which is 1.1 hectares. The definition of a woodland is as set out in the UK Habitat Classification, w Woodland and forest: ‘Land with more than 25% cover of trees more than 5m in height.’[22]
The level of contribution required for planting trees in a woodland setting will be £[TBD] per 100 square metres.
Proposals to replace trees lost to development with hedging is very rarely a suitable solution and will not be permitted unless the developer is able to show that there are exceptional reasons for doing so and the planning arboricultural officer has agreed.
Planning obligations will contain the following:
The number and identity (using Id used in the BS5837:2012 survey) of each tree to be removed.
The number and species of the trees to be planted on the development site.
The number and species of the trees to be planted on public land.
Which offsite trees are in to be planted open ground and which in hard standing.
The agreed location and species of each offsite replacement tree which and should be within one mile radius of the lost tree.
Trees planted under BTRS should not replace lost public trees, such as street trees removed in the normal course of tree management.
Like for like replacement. Compensation for the loss of large-form trees should result in large-form trees being planted.
Require that replacement trees or trees damaged as a result of the development that die within five years of planting will be replaced at the developer’s expense.
[17] Table 3-2 Trading rules (Rule 3) to compensate for losses. Any habitat from a higher distinctiveness band (from any broad habitat type) may also be used. [18] Need to define what ‘important means.
[19] This is based on NPPF para. 180 c). We have inserted ‘will’ instead of ‘should’.
[20] These references may need to be changed to reflect any replacement policies adopted with the new Local Plan.
[21] These values should be updated to the current rates applicable at the time of adoption. The current indexed rates as of June 2023 are £1,171.79 & £5,082.29 respectively.
Bristol City Council is currently writing a tree strategy for Bristol. This is welcome news, as we have been calling for such a strategy to be developed for more than a decade.
A tree strategy should be an evolving process rather than a document which may quickly become out of date. This is particularly true in our rapidly changing world – environmentally, climatically and politically. To provide an effective response to the challenges these present, a group of representatives from both civic and professional groups (along the lines of the Bristol Advisory Committee on Climate Change (BACCC), should be established to help coordinate further research and make recommendations to Bristol City Council and other stakeholders as the situation changes.
We also recommend that the development of a tree strategy should take full advantage of exemplars from other local authorities[1]. We should have the ambition to make Bristol’s tree strategy the best.
Here follow 18 key points that we would expect to see included in a strategy.
Buy in from all the stakeholders involved. Many council departments (as well as Parks, there is Highways, Education and Planning) have a role to play in the management of Bristol’s trees. We need to see evidence that all such departments are fully involved in the development of the strategy. In particular, with the current review of the Local Plan, it is essential that Planning is fully engaged with the strategy, and that the two documents are consistent and properly cross-referenced. The tree strategy needs to be incorporated into the new Local Plan. In addition, other important landowners (such as the universities, utilities providers, housing associations, schools and hospitals) have a role to play in contributing their expertise to the strategy and implementing its goals. As well as the Bristol Tree Forum, many community groups have an interest in tree planting in Bristol and should be involved and consulted.
When council trees are removed, they must be replaced. At present there are more than 800 street tree stumps and empty tree pits around the city – sites where trees once grew. A plan to plant all these missing trees within five years needs to be included. In the future, when any council trees are damaged or felled, they should be replaced within the next planting season.
There needs to be community engagement in tree management decisions both at the level of individual trees and in strategic decisions. In recent years we have seen a rise in community led campaigns to protect trees, such as the Ashley Down Oak, the M32 maples and Baltic Wharf, and this is indicative of a disconnect between the Council and the communities it serves. When the balance of the Environment Act 2021 takes effect later this year, Councils will be obliged to consult when street trees are being considered for removal[2]. This is too narrow and should be extended to include where any public tree is being considered for removal. Therefore, part of the strategy should be promoting community engagement, providing mechanisms for engagement and then taking account of the concerns of the community and tree campaigners alike.
There should be one person responsible for trees within Bristol City Council. At present we have tree planning officers, tree maintenance officers and tree planting officers with no single individual or office accountable overall, often resulting in a lack of appropriate action or people working at cross-purpose. It is also concerning that Highways are able to remove street trees without any consultation.
There needs to be a plan to address the massive inequality in tree cover in Bristol, which often mirrors social and financial deprivation in the City. For instance, additional protections could be given to trees, and tree planting prioritised, especially in deprived areas such as the City Centre, Harbourside and St Pauls.
When developers remove trees, the replacements required should be planted by BCC. Too often developers have shown themselves incompetent or unconcerned when planting trees, so the trees fail or are never planted. In the case of Metrobus, there has been a more than 100% failure rate of trees in some places (trees have been replaced multiple times). We have an excellent tree planting team in Bristol and we should benefit from requiring them to organise and implement the planting required. The cost should be funded by the developer.
Retaining existing trees must be a major part of the strategy. A tree strategy cannot be just about planting new trees, the benefits of which will not be realised for decades, but crucially about retaining and protecting existing trees and the benefits they are already providing. As such, the strategy must address the threats to existing trees. Planning is crucial in this so we would expect major engagement with Development officers to address the current and future problems.
Planning Enforcement must address the illegal removal of or damage to trees. At the moment there are no consequences following the unauthorised damage or destruction of trees. This must change. Other neighbouring local authorities manage to do this but not Bristol. A strategy must include a review of the reasons for the existing lack of effective enforcement and make recommendations as to how this can be rectified.
Developments should be built around existing trees as is already required[3]. Other local authorities do this but not Bristol. This will require a change of culture in the planning department so that pre-application discussions with developers make it clear that this will be required.
The sites for the replacement trees must be agreed before Planning Applications are approved. This is required by planning policy (BCS9 and DM17), but currently developers are being allowed to, instead, pay a “fee” into Section 106, and frequently the replacement trees are never planted. Trees form an important part of our urban habitat. The calculation of tree replacements required to compensate for their loss must be aligned with the Biodiversity Metric as adopted under the Environment Act 2021.
Spend the £ 900K+ reserved for tree planting. Connected with the above point, a strategy needs to include a mechanism for spending the existing £900K+ of unspent tree planting Section 106 money within the next three years.
A strategy to increase Bristol’s tree canopy cover (or at the minimum, maintain existing canopy cover) needs to have a route to implementation This must include addressing the loss of street tree canopy cover by being bolder in selecting new tree planting sites and planting large-form trees wherever possible. Trees such as rowans and flowering cherries are short-lived and will never provide much canopy or become robust enough to survive our challenging urban environment in the long-term.
Canopy Cover needs to be measured with an agreed methodology with confidence limits (levels of doubt in the estimate) made clear. In the first instance, we need to establish the baseline year and percentage tree cover from which progress will be measured. Only then will it be possible to show whether a trend has been determined. Two measurements using different methodologies should not be used to claim an increase in canopy cover. The metric should take account of trees lost so that the figure reflects the true increase, or loss.
Include trees within road changes. There needs to be proper engagement with Highways at early stages of the design process for road changes to look at retaining the maximum number of existing trees and including innovative planting opportunities for new large-form trees, such as pavement build-outs.
For new developments, trees should be properly considered at the pre-application stage, with appropriate consultation with stakeholder groups. Too often, the mitigation hierarchy requiring the removal of trees to be a last resort is disregarded, so that it is only after the design has been finalised that the existing trees are considered and removed where they conflict with the design scheme.
Biodiversity Net Gain (BNG) calculations need to be checked by the Local Planning Authority and biodiversity loss must not be monetised as BTRS has been. BNG, if properly implemented, makes sure that biodiversity on development sites is properly measured and will provide a net gain (soon to be least 10%) is factored in. However, at present, developers’ calculations are not being checked. When we have provided properly evidenced calculations, these have been dismissed by the LPA as mere differences of opinion. You cannot have differences of opinion on facts. The LPA must require that BNG calculations are presented in a way that can be checked by anyone interested and actually do the checking. In addition, ensuring BNG must require that the development site does not lose its biodiversity. If this is not possible, then its immediate local environment must be used to offset any onsite losses. Onsite losses must not be compensated for in some faraway place completely removed from Bristol.
Planning Applications involving trees must mention this fact in the title. Too often, applications that involve the loss of important trees (or plans to avoid the planting of new trees[4]) do not even mention this fact in the title. This means that it is extremely difficult for community organisations to engage.
Once a planning application has been issued, no removal of trees. A moratorium should be placed on any tree felling pending the outcome of the planning application. This includes applications to demolish buildings which should exclude tree or other habitat removal.
[3] Bristol Core Strategy, policy BCS9 states that, “Individual green assets should be retained wherever possible and integrated into new Developments.”
The latest version of the Biodiversity Metric (BNG 4.0), just published by Natural England, is likely to become mandatory when the balance of the Environment Act 2021 comes into force later this year. We have revisited our June 2022 proposals and reviewed our calculations. Here is the revised version.
The Bristol Tree Replacement Standard (BTRS), adopted a decade ago, provides a mechanism for calculating the number of replacements for any trees that are removed for developments. It was ground-breaking in its time as it, typically, required more than 1:1 replacement of trees lost to development.
The presumption when considering any development involving established trees should always be that trees will be retained. The application of BTRS should only ever be a last resort. It should not be the default choice which it seems to have become.
The starting point for any decision on whether to remove trees (or any other green asset for that matter) is the Mitigation Hierarchy. Paragraph 180 a) of the National Planning Policy Framework sets it out as follows:
If significant harm to biodiversity resulting from a development cannot be avoided (through locating on an alternative site with less harmful impacts), adequately mitigated, or, as a last resort, compensated for, then planning permission should be refused.[1]
BTRS is and should always be ‘a last resort’. This is reflected in the Bristol Core Strategy, policy BCS9 adopts this approach and states that:
Individual green assets should be retained wherever possible and integrated into new developments.[2]
However, with the development of a new Local Plan for Bristol, we believe that the time has come for BTRS to be revised to reflect our changing understanding of the vital importance of urban trees to Bristol in the years since the final part (SADMP) of the Local Plan was adopted in 2014.
In addition, Bristol has adopted Climate and Ecological Emergency Declarations so a new BTRS will be an important part of implementing these declarations. Nationally, the Environment Act 2021 (EA 2021) will come force later this year. This will require nearly all developments to achieve a Biodiversity Net Gain (BNG) of at least 10%. Our proposal provides a mechanism for complying with this new requirement and so aligns BTRS with the BNG provisions of the EA 2021.
Background
Under current policy – BCS9 and DM17[3] – trees lost to development must be replaced using this table:
Table 1 The Current DM17/BTRS replacement tree table.
However, when the balance of EA 2021 takes effect, the current version of BTRS will not, in most cases, be sufficient to achieve the 10% BNG minimum that will be required for nearly all developments. A new section 90A will be added to the Town and Country Planning Act 1990 and set out the level of BNG required (see Schedule 14 of EA 2021).
The Local Government Association says of BNG that it:
…delivers measurable improvements for biodiversity by creating or enhancing habitats in association with development. Biodiversity net gain can be achieved on-site, off-site or through a combination of on-site and off-site measures.[4]
GOV.UK says of the Biodiversity Metric that:
where a development has an impact on biodiversity, it will ensure that the development is delivered in a way which helps to restore any biodiversity loss and seeks to deliver thriving natural spaces for local communities.[5]
This aligns perfectly with Bristol’s recent declarations of climate and ecological emergencies and with the aspirations of the Ecological Emergency Action Plan,[6] which recognises that a BNG of at least 10% net gain will become mandatory for housing and development and acknowledges that:
These strategies [the Local Nature Recovery Strategies] will guide smooth and effective delivery of Biodiversity Net…
Our proposed new BTRS model
We propose that the Bristol Tree Replacement Standard be amended to reflect the requirements of the EA 2021 and BNG 4.0 and that the BTRS table (Table 1 above) be replaced with Table 2 below:
The Replacement Trees Required number is based on the habitat area of each of the three BNG 4.0 tree category sizes (Table 8-1 below) divided by the area habitat of one BNG 4.0 Small category tree (see section 3 below) plus a 10% net gain. This is rounded up to the nearest whole number – you can’t plant a fraction of a tree.
The reasoning for our proposal is set out below.
Applying the Biodiversity Metric to Urban trees
The most recent Biodiversity Metric (BNG 4.0) published by Natural England this April, defines trees in urban spaces as Individual trees called Urban tree habitats. The User Guide states that:
Individual trees may be classed as ‘urban’ or ‘rural’. Typically, urban trees will be bound by (or near) hardstanding and rural trees are likely to be found in open countryside. The assessor should consider the degree of ‘urbanisation’ of habitats around the tree and assign the best fit for the location.
Individual trees may also be found in groups or stands (with overlapping canopies) within and around the perimeter of urban land. This includes those along urban streets, highways, railways and canals, and also former field boundary trees incorporated into developments. For example, if groups of trees within the urban environment do not match the descriptions for woodland, they may be assessed as a block of individual urban trees.
Calculating Individual trees habitat
Table 8-1 in the BNG 4.0 user guide is used to calculate the ‘area equivalent’ of individual trees:
Note that the tree’s stem diameter will still need to be ascertained using BS:5837 2012,[7] and that any tree with a stem diameter (DBH) 7 mm or more and of whatever quality (even a dead tree, which offers its own habitat benefits) is included. Under the current DM17/BTRS requirement, trees with a DBH smaller than 150 mm are excluded, as are BS:5837 2012 category “U” trees. This will no longer be the case.
The Rule 3 of the BNG User guide makes it clear that like-for-like replacement is most often required, so that lost Individual trees (which have Medium distinctiveness) are to be replaced by Individual trees rather than by other habitat types of the same distinctiveness.[8]
Forecasting the post-development habitat area of new Individual trees
The BNG 4.0 User Guide provides this guidance:
8.3.13. Size classes for newly planted trees should be classified by a projected size relevant to the project timeframe.
• most newly planted street trees should be categorised as ‘small’
• evidence is required to justify the input of larger size classes
8.3.14. When estimating the size of planted trees consideration should be given to growth rate, which is determined by a wide range of factors, including tree vigour, geography, soil conditions, sunlight, precipitation levels and temperature.
8.3.15. Do not record natural size increases of pre-existing baseline trees within post-development calculations.
Our calculations are based on ‘small’ category replacement trees being planted.
The likely impact of this policy change
We have analysed tree data for 1,038 surveyed trees taken from a sample of BS:5837 2012 tree surveys submitted in support of previous planning applications. Most of the trees in this sample, 61%, fall within the BNG 4.0 Small range, 38% are within the Medium range, with the balance, 1%, being categorised as Large.
Table 4 below sets out the likely impact of the proposed changes to BTRS. It assumes that all these trees were removed (though that was not the case for all the planning applications we sampled):
The justification for requiring obligations in respect of new or compensatory tree planting is set out in the Environment Act 2021, Policies BCS9 and BCS11 of the Council’s Core Strategy and in DM 17 of the Council’s Site Allocations and Development Management Policies.[9]
Trigger for Obligation
Obligations in respect of trees will be required where there is an obligation under the Environment Act 2021 to compensate for the loss of biodiversity when Urban tree habitat is lost as a result of development.
Any offsite Urban tree habitat creation will take place in sites which are either on open ground or in areas of hard standing such as pavements and are located as close as possible to the site of the lost tree.
Where planting will take place directly into open ground, the contribution will be lower than where the planting is in an area of hard standing. This is because of the need to plant trees located in areas of hard standing in an engineered tree pit.
All tree planting on public land will be undertaken by the council to ensure a consistent approach and level of quality, and to reduce the likelihood of new tree stock failing to survive.
Level of Contribution
The contribution covers the cost of providing the tree pit (where appropriate), purchasing, planting, protecting, establishing and initially maintaining the new tree. The level of contribution per tree is as follows:
Tree in open ground (no tree pit required) £765.21
Tree in hard standing (tree pit required) £3,318.88[10]
The ‘open ground’ figure will apply where a development results in the loss of Council-owned trees planted in open ground. In these cases, the Council will undertake replacement tree planting in the nearest appropriate area of public open space.
In all other cases, the level of offsite compensation required will be based on the nature (in open ground or in hard standing) of the specific site which will has been identified by the developer and is approved by the Council during the planning approval process. In the absence of any such agreement, the level of contribution will be for a tree in hard standing.
The calculation of the habitat required to compensate for loss of Urban trees is set out in Table 8-1 of the Biodiversity Metric (BNG), published by Natural England. This may be updated as newer versions of BNG become mandatory under the Environment Act 2021.
The following table will be used when calculating the level of contribution required by this obligation:
[8] Table 3-2 Trading rules (Rule 3) to compensate for losses. Any habitat from a higher distinctiveness band (from any broad habitat type) may also be used.
[9] These references may need to be changed to reflect any replacement policies adopted with the new Local Plan.
[10] These values should be updated to the current rates applicable at the time of adoption. The current indexed rates as of May 2023 are £1,143.15 & £4,958.07 respectively.
Figure 1 Leyland cypress trees on the boundary of the former Police Dog & Horse Training Centre, Bristol.
The Biodiversity Metric 3.0 (BNG 3.0) User Guide defines Urban Tree habitats as follows:
Individual Trees
Young trees over 75mm in diameter measured at 1.5m from ground level and individual semi-mature and mature trees of significant stature and size that dominant their surroundings whose canopies are not touching but that are in close proximity to other trees.
Perimeter Blocks
Groups or stands of trees within and around boundaries of land, former field boundary trees incorporated into developments, individual trees whose canopies overlap continuously.
Linear Blocks
Lines of trees along streets, highways, railways and canals whose canopies overlap continuously.
These habitats are measured by area (hectares). Using this measurement and other parameters (Distinctiveness, Condition and Strategic Significance), their baseline biodiversity value is calculated in area biodiversity habitat units (ABHUs).
BNG 3.0 also includes separate calculations for two types of linear habitat, one of which is ‘Hedgerows and Lines of Trees’. These linear habitats are measured in kilometres. Using this measurement and the same parameters used for ABHUs, their baseline biodiversity value is calculated in hedgerow biodiversity units (HBUs).
Hedgerow habitats are a feature almost unique to the British Isles, but ‘Lines of Trees’ have been included as a linear habitat as they ‘display some of the same functional qualities as hedgerows’.
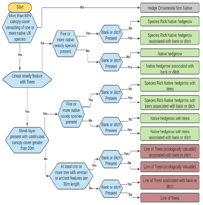
Box 8-2 of the BNG 3.0 User Guide (Figure 2) uses this key to help identify Hedgerow or Line of Trees habitat types:
Figure 2 Box 8.2 – BNG 3.0 User Guide
The BNG 3.0 User Guide states that ‘Urban trees are considered separately to lines of trees in the wider environment, since they generally occur in an urban environment surrounded by developed land’. However, it is possible for disagreements to arise where the site is not clearly part of ‘an urban environment’, even though the trees fall within the Urban Tree habitat definition as either Perimeter or Linear Blocks.
A recent example demonstrates the issue. It involved 34 Leyland cypress trees growing along the boundary of the former Police Dog & Horse Training Centre on Clanage Road, Bristol, on the edge of the city. These trees were planted to form a screen between Clanage Road and the training centre (Figures 1 & 3).
This issue was argued before the Planning Inspector when the Secretary of State called the matter in (APP/Z0116/V/21/3270776) following a grant of planning permission for a change of use to a touring caravan site.
It was agreed at the inquiry that these trees had been planted between 1.5 to 2 metres apart, had developed average stem diameters of 33 cm and had grown to about 10 metres high and eight metres wide. The whole row is about 72 metres (0.072 km) long.
Figure 3 The site on the edge of the city (red boundary line)
Using the flow chart at Box 8-2 above, the developer’s ecologist argued that these trees were a Hedge Ornamental Non-native habitat. So, using the BNG 3.0 calculator, they would be assessed as a linear habitat 0.072 kilometres long. This habitat is given a Very Low Distinctiveness (score 1) and has a Poor Condition (score 1) [1]. Because of its location, it was given a Strategic Significance of Within area formally identified in local strategy (score 1.15). As such, the baseline habitat value is calculated as 0.072 x 1 x 1 x 1.15 = 0.08 HBUs.
We argued that these trees formed an Urban Tree habitat and that, using the BNG 3.0 calculator, it should be treated as 34 Medium-sized trees with a combined area of 0.1384 hectares with a Medium Distinctiveness (score 4) and is in Poor Condition (score 1) – even though it was agreed that the trees were in good condition and could be categorised as B2 using BS 5837:2012. Because of its location, it was given a Strategic Significance of Within area formally identified in local strategy (score 1.15). On this basis, the baseline habitat value is calculated as 0.1384 x 4 x 1 x 1.15 = 0.64 ABHUs (nearly 8 times the HBU value).
Whilst Rule 4 of the BNG 3.0 User Guide (page 37) states that ‘… the three types of biodiversity units generated by this metric (for area, hedgerow and river habitats) are unique and cannot be summed’, it is clear that adopting either of these two approaches will result in very different outcomes when assessing biodiversity net gain.
In our view it is vital not to undervalue baseline habitats by the selective use of the habitat definitions given in BNG 3.0.
The planning inquiry decision (refusal) has now been published – APP/Z0116/V/21/3270776.
We have never been able to understand why Bristol City Council decided to terminate the lease of the longstanding and very successful central Bristol caravan site. It is not a brownfield site crying out for redevelopment, as some would have us believe. Its success and the 91 mature, well-established trees that grace it (74 of which are to be removed) testify to that.
Bristol Chamber of Commerce has described this caravan park as ‘… an important, high performing asset for Bristol’s visitor economy, enabling visitors to stay in walking distance of the city centre and thus providing significant levels of custom for local businesses‘.
And John Hirst, as Chief Executive of Destination Bristol, observed that ‘There are significant financial benefits for Bristol due to the year round supply of visitors to their current caravan site. We know that the current Bristol site at Baltic Wharf has been one of the most popular and successful central sites in the UK’.
So why on earth close the caravan park for a plan that almost nobody really wants – at least 273 at the last count? It seems that it’s worth closing this successful tourist attraction to replace it with new housing, even though the caravan park is estimated to bring some £1 to £1.5 million annually to Bristol’s tourist economy. The scramble for new housing at any cost – while ignoring the wishes of local communities and the economic benefits that the caravan park brings us – seems to take priority over all else.
And the result? We have proposals that will flatten every inconvenient tree rather than incorporating them into the proposed development. This only adds to the steady loss of green spaces and reduces Bristol, especially the centre of Bristol, to a grim, unliveable environment. As Bristol grows hotter with each passing year, with the expectation that by 2050 life-threatening heatwaves will occur once every two years (not to mention the increasing flood risk to this area), we will need the cooling benefit of large, mature trees yet, tree by tree, they are inexorably removed in order to maximise profit and achieve what many say is an unrealisable aspiration. With the majority of new housing being sold at full market price, these will be as much for the benefit of the estimated 1,900 annual migrants from London as they are for the more affluent citizens of Bristol.
It is especially sad that Goram Homes, the much-lauded development arm of Bristol City Council, continues to ignore our very own key green planning policy, BCS9, and the revised National Planning Policy Framework (the Framework) upon which it is based. BCS9 states that ‘Individual green assets should be retained wherever possible and integrated into new development’.
The Framework is the foundation upon which BCS9 is based:
We had hoped that Goram Homes would have set a good example – especially since the Council has recently published its Ecological Emergency Action Plan and announced that it will “embed nature into all decisions” – and abide by these important principles. What has happened to the Framework’s third, overarching environmental objective? Taking Baltic Wharf Caravan Park as an example, it would have been quite straightforward to design any new housing around existing trees, particularly if the focus was on just building affordable and social housing. Instead, nearly all are going. This, it seems, is ‘Placeshaping’, Bristol-style.
And this intransigence has resulted in damaging national press coverage – though note the lovely photo of the trees growing on the site.
Our objections to the proposals are set out here, but we are not the only ones…
Councillor Mark Wright’s experience
Councillor Mark Wright was the councillor for Hotwells and Harbourside until May 2021 when he stepped down. Here he presents his experience of the many attempts he made to engage with the planners and Goram Homes at an early stage to try to secure as good an outcome as possible given that the caravan park was doomed to be closed. They came to nothing.
Mark writes:
‘Sept 2018
Mayor Rees announces that flats will be built on the site.
Dec 2018
I wrote to Cllr Paul Smith (Housing) “There are a number of very nice trees on the caravan park site that residents are already calling for saving (see attached Google 3D image). If done skilfully and at an early enough stage, many of the best trees could be embraced into the development in a way that greatly increases the value of the retail flats. If done too late or not at all, it’s likely that getting planning permission will become a battle over trees, which isn’t what anyone really wants. I think it would be a good demonstration of why Goram is a good thing if it sets the bar high on pre-app planning on things like this – it could really set an example to other developers. I understand that planning policy BCS9 requires the developer (i.e., BCC in this case) to do a tree constraints plan as early as possible – there is no need to wait until the actual plans start to form to do this. Can we get BCC to start this ASAP?” Cllr Smith replied, “I will have a word with officers”, but I got no further response.
I also wrote to the Council’s Arboricultural Officer, Matthew Bennett, asking for a tree assessment report to be done ASAP so that the best trees on the site could be saved and incorporated into the plans. I was interested in getting TPOs put on the best trees, but at that early stage Bennet replied to me: “Our aim through the planning process is to secure the best trees on site and mitigate the loss of those removed through the planning obligations SPD (BTRS). We cannot try and save every tree {…} a tree preservation order would not help the situation because full planning consent overrides a TPO”. That seemed reasonable so I concentrated on trying to get a tree report.
Jan 2019
I contacted officers again for an update but got no info.
Early Feb 2019
Planning Officer Paul Chick told me that no arboricultural tree report would be done until a pre-app was submitted, but no one knew when that would be.
Late Feb 2019
I raised the issue of trees on the site with Cllr Paul Smith and Steve Blake at Goram (Development manager); Cllr Smith said he had raised the issue of trees after my earlier contact, but I heard nothing more.
Jun 2019
I again raised the issue of trees on the site with Steve Blake at Goram and Matthew Bennett but got no response.
July 2019
A tree report was secretly written for the Council, but I wouldn’t see it until December 2020.
Dec 2019
The first concept images of the plans were released to the public. I wrote to Steve, Matthew, and Paul Smith again: “I note with interest the Council’s press release today indicating that a development partner has been selected for this housing site. There is even a picture of the proposed build. I presume this *must* mean that there has been enough preliminary work done to allow a tree constraints report for the site to be drawn up. Please can you assure me that the prime trees currently on the site are being designed into this new plan? A development such as this will be greatly enhanced in value by the intelligent and thoughtful retention of mature trees, and the Council’s reputation as a builder will be greatly enhanced as well, setting a higher bar in the city for other developers to follow…”
I got no responses…
Jan 2020
I wrote to Tim Bluff, a new contact at Goran Homes (taking over from Steve Blake, presumably) I had been given after badgering people. Bluff informed me that a tree report had in fact been done 6 months previously. I had never been told about it, despite asking multiple people for it for 13 months. I was told at this point the document wasn’t public and I couldn’t see it.
Feb 2020
There was a public *showing* of the plans. At this point it was clear that the plans were essentially almost “final” despite there having not been a single public engagement session of any kind, about anything. I declared publicly that I was concerned about both height and loss of trees.
Mar 2020
I discussed with the Bristol Tree Forum doing an informal assessment of the trees, but the Covid lock-down squashed that.
Apr 2020
The pre-app was published privately on the planning portal, but I couldn’t have access.
Early May 2020
The pre-app was made available to me, but not the public. It was clear that all trees on the site would be felled; all that would be saved was some of the boundary hedges. Again, by this point there had still been zero public engagement on any issue, only a showing of the images. The 10-month old Arboricultural report (i.e., July 2019) was still not available to anyone, including the Council’s own Arboricultural officer Matt Bennett, who wanted it too.
Late May 2020
I had a video meeting with Stephen Baker, Development manager at Goram (and Geoff Fox and Glynn Mutton) to discuss the plans. I made it clear I was unhappy with the height, the loss of all trees was a major problem, and the lack of any public input before publishing the plans was a big mistake and contrary to planning requirements on major plans. Steve said the trees were all being lost because the site had to be raised 2m to allow “active frontages” that comply with planning regs. I said that saving trees might be preferable to active frontages inside the site; I asked him who made this critical decision and when, as this was exactly the kind of thing the public should have fed into – at least if the decision had been informed by the public there would be some buy-in. He said he didn’t know and it had all happened before he joined the project. I made clear I was disappointed, but I really didn’t want to end up opposing the plans, and I hoped there would be a reduction in the height.
Oct 2020
Website for the plans went up.
Dec 2020
I finally received a copy of the July 2019 tree report – from the Bristol Tree Forum, not from the Council! It was clear that the decision to fell all trees on site had already been made earlier than July 2019.
Apr 2021
Full Planning app submitted, with no real changes since the pre-application stage. I lodged an objection “with heavy heart”.’
Individual planning decisions, development designs and local and national plans for development all impact local communities. We urge the Ministry of Housing Communities and Local Government to consider our views on the design codes and to continue to engage communities and groups such as ours in local planning decisions.
Here are our detailed responses to the consultation.
The changes proposed in Chapter 2 – Achieving sustainable development
Paragraph 7 – We agree with the introduction of the 17 Global Goals for Sustainable Development. These have been adopted by Bristol as part of its One City Plan so their adoption in the NPPF will be essential for ensuring that the city’s core planning policies are aligned with its wider goals.
Paragraph 8 states:
‘Achieving sustainable development means that the planning system has three overarching objectives, which are interdependent and need to be pursued in mutually supportive ways (so that opportunities can be taken to secure net gains across each of the different objectives).’
We would also like it to be made as clear as possible that these three overarching objectives are indeed ‘interdependent and need to be pursued in mutually supportive’ ways so that no one objective takes precedence over the others, as has been our experience with a number of recent planning decisions made in Bristol.
We propose that the paragraph amended to read: ‘Achieving sustainable development means that the planning system has three overarching objectives, which are interdependent and need to be pursued in mutually supportive ways so that no one objective is treated as having precedence over the others (so that opportunities can be taken to secure net gains across each of the different objectives)’
Paragraph 11 a) – We also endorse the proposed change that ‘all plans should promote a sustainable pattern of development that seeks to: meet the development needs of their area; align growth and infrastructure; improve the environment; mitigate climate change (including by making effective use of land in urban areas) and adapt to its effects’. Trees are an important component of this, particularly where green space is limited.
The changes proposed in Chapter 3 – Plan making
Paragraph 22 – We agree that ‘where larger-scale development such as new settlements form part of the strategy for the area, policies should be set within a vision that looks further ahead (at least 30 years), to take into account the likely timescale for delivery’. Too often, trees that were planted where a site was last developed (often only a few years before) are sacrificed to the short-term goals of the new proposal. Setting longer-term goals can help prevent this.
Proposed changes to Chapter 4 – Decision making
Paragraph 53 – Of the two options offered[1], we prefer the second – ‘where they relate to change of use to residential, be limited to situations where this is necessary in order to protect an interest of national significance’. In our view, the phrase ‘wholly unacceptable adverse impacts’ is open to too wide an interpretation which may not be rooted in wider national goals.
We agree that that Article 4 directions should be restricted to the smallest geographical area possible.
The changes proposed in Chapter 8 – Promoting healthy and safe communities
We welcome many of the additions and changes proposed, including the recognition that a well-connected network of high-quality, open, green and wooded spaces is important for both our mental and physical health.
Paragraph 97 – We believe that access to a network of high-quality open spaces and opportunities for sport and physical activity ‘should always deliver wider benefits for nature and efforts to address climate change’.
The changes proposed in Chapter 12 – Achieving well-designed places
Paragraph 128 – We agree that all guides and codes should be based on effective community engagement and reflect local aspirations for the development of their area.
Meaningful community engagement at all stages of the planning process is essential if the changes proposed are to succeed. Too often, communities are not asked to engage with planning proposals until they are published and the formal approval process has started. By this time most of the key decisions have been agreed between the developer and the planner and it is too late for any meaningful consultation with the wider community.
Paragraph 130 – We welcome the introduction of this new paragraph:
‘Trees make an important contribution to the character and quality of urban environments, and can also help mitigate and adapt to climate change. Planning policies and decisions should ensure that new streets are tree-lined, that opportunities are taken to incorporate trees elsewhere in developments (such as community orchards), that appropriate measures are in place to secure the long-term maintenance of newly-planted trees, and that existing trees are retained wherever possible. Applicants and local planning authorities should work with local highways officers and tree officers to ensure that the right trees are planted in the right places, and solutions are found that are compatible with highways standards and the needs of different users.’
We must learn to value our urban trees and woods growing in Bristol (and in other cities), so we were pleased to see this addition with the ambition to ensure that all new streets are treelined, but city-wide planning involving existing streets and road networks must also make space for new tree planting in the design process as well as ensuring that existing trees are retained.
Generally, planning requirements must be tightened to ensure that existing trees are retained. Only in exceptional cases where there are clear, justifiable and compelling reasons to do so should trees be removed. In all cases the cascading principles of the Mitigation Hierarchy must be applied and, where there is no option but to remove a tree, the loss of habitat and biodiversity that the tree provided must be compensated for by an adequate tree replacement calculation such as that used in the Biodiversity Metric calculation.
We agree that ‘development that is not well designed should be refused’ (paragraph 133). Designs that fail to make provision for preserving existing trees and providing new trees are not, in our view, well-designed and so should be refused.
The changes proposed in Chapter 13 – Protecting Green belt Land
New Paragraph 149 – We propose the deletion of this text, which is too general and open to interpretation. Certain other forms of development are also ‘not inappropriate in the Green Belt provided it preserves its openness and does not conflict with the purposes of including land within it’.
In Bristol there are just over 596 hectares of Green Belt left within the metropolitan boundary, mostly confined to the few remaining green margins of the city. The last draft of the Local Plan proposed the removal of some 50 hectares for development. Already parts of the Green Belt are disappearing without any hint that this ‘preserves its openness and does not conflict with the purposes of including land within it’. Little by little, development by development, Green Belt land is being lost.
The changes proposed in Chapter 14 – Meeting the challenge of climate change, flooding and coastal change
Paragraph 160 c) – Tree preservation and the planting of new trees are key elements of ‘using opportunities provided by new development and improvements in green and other infrastructure to reduce the causes and impacts of flooding, (making as much use as possible of natural flood management techniques as part of an integrated approach to flood risk management)’ We would like to see text added that states this.
The changes proposed in Chapter 15 – Conserving and enhancing the natural environment
Paragraph 179 d) – This states that ‘development whose primary objective is to conserve or enhance biodiversity should be supported; while opportunities to improve biodiversity in and around other developments should be pursued as an integral part of their design, especially where this can secure measurable net gains for biodiversity and enhance public access to nature’.
It is essential that core planning policies mandate a standard metric for measuring baseline and created and enhanced habitat biodiversity proposals. Developers must be obliged to provide a Net Gain calculation when submitting their proposals. The latest version of the Biodiversity Metric Is designed for this purpose and should be mandated for all new planning proposals. All planning permissions should require the delivery of Biodiversity Net Gain plans of at least 10%.
We would be grateful for your views on the National Model Design Code, in terms of a) the content of the guidance b) the application and use of the guidance c) the approach to community engagement
The design codes must deliver three key things to ensure that new developments always provide access to high-quality, local green space and to trees, with all the benefits these provide for communities.
Protect and integrate existing trees
New developments must incorporate and protect existing trees from the outset. There must be a presumption that the design will accommodate the existing trees growing on and around the site – especially those growing around the edges of sites. Designs should consider the long-term health of trees in and adjacent to new developments and aim to promote this. This will include providing adequate buffers for ancient, veteran and self-seeded trees and woods.
Increase canopy cover
New developments must have a target of providing a combined minimum of 30% canopy cover on and off site. This should be made up of a mix of tree-lined streets, community woodlands, Tiny Forests, parks and gardens. Where tree provision will be made off site, the cost of providing, planting and caring for the trees on a long-term basis should be funded by the developer and incorporated into tree-specific S106 agreements (T&CPA 1990). Where possible, trees should be native and sourced and grown in the UK. Trees that will become large and are long-lived should be selected where possible.
Ensure trees thrive for the long term
<p value="<amp-fit-text layout="fixed-height" min-font-size="6" max-font-size="72" height="80">Local authorities must be properly resourced so that they can implement design codes and other areas of planning policy. Resource needs to be available for decisions to be enforced and to ensure long-term management of trees by tree officers.Local authorities must be properly resourced so that they can implement design codes and other areas of planning policy. Resource needs to be available for decisions to be enforced and to ensure long-term management of trees by tree officers.
Community engagement
As we have already noted, meaningful community engagement is essential if communities are going to consider that they ‘own’ planning decisions rather than having them imposed on them.
[1] ‘a) where they relate to change of use to residential, be limited to situations where this is essential to avoid wholly unacceptable adverse impacts’ or ‘b) where they relate to change of use to residential, be limited to situations where this is necessary in order to protect an interest of national significance’.
Wales and West Utilities has been congratulated by the Bristol Tree Forum, and thanked mightily for their understanding and practical approach to a possible future environmental catastrophe at one of their installations in Bristol.
Stoke Lodge Playing Field is a 26-acre site in Stoke Bishop in Bristol. In the north west corner of the field is a gas “kiosk” which houses gas pressure regulation equipment. It was built in 2009, replacing a smaller installation nearby which was not on the same land. It is the responsibility of Wales and West Utilities.
Many locally and nationally notable trees grow on the parkland, a number of them getting quite old now, and in need of some love and our protection.
The access to the compound is over the roots of some of these important trees, most of which are the subject of Tree Preservation Orders. Protected trees surround the compound, and their roots, which are very superficial (as is the way with tree roots) and in places even exposed, are at risk of damage from vehicles driving over them and parking on them.
The W&W gas kiosk
Tree Roots
Tree roots extend radially in every direction to a distance equal to at least the height of the tree (assuming no physical barriers) and grow predominantly near the soil surface.
Typically, 90% of all roots, and virtually all the large structural supporting roots, are in the upper 60cm of the soil.
Soil disturbance within the rooting area should be avoided, whenever and wherever possible as this can significantly adversely affect tree health and tree stability.
Associated with roots are much finer, thread-like, mycorrhizae. Mycorrhizae are symbiotic fungi which grow on or in roots, an association which is mutually beneficial to both the tree and the fungus. They are extremely efficient at nutrient absorption, especially phosphorus, and many trees cannot survive without them.
Diagram of a typical tree root system:
Cars, lorries and vans are heavy. They leak oil and hydraulic fluids from braking systems and power steering pipework and pumps. They also leak windscreen washer fluids. These chemicals are toxic for trees. In the root area of a tree soil compaction caused by vehicles and the deposit of toxic or impermeable materials should be avoided. The nearer to the trunk these things take place the greater is the damage done and the greater the loss of roots.
Local residents are very protective of the trees – this whole Parkland is hugely important for them, and they have taken its care to their hearts.
Vans and lorries from Wales and West attend the site, both for routine maintenance visits and for any “emergencies”.
Recently one of the residents noted a Wales and West van parked on the exposed roots of one of the trees, so they contacted the Company to point out the dangers for the tree’s future that could be caused by this.
The response from a manager at the Company was immediate and most gratifying. Within hours a site meeting had been arranged with the W&W Manager, the Resident and the BTF BS9 Tree Champion in attendance – all suitably socially-distanced!
The Manager listened to everything we said. He told us that Wales and West had not previously been aware of the importance of these trees, nor aware of the peculiarities of the siting of the compound in relation to the trees.
He went on to say that he would do everything he could to inform future Wales and West employees visiting the site of the sensitive nature of the ground they would have to drive over, and that they would keep traffic passing over the root areas to a minimum, allowing only one vehicle to park on site at a time, parking any others required nearby on the highway. The one vehicle needed would not park under the canopies of the trees. It is possible for one vehicle to park clear of tree canopy areas.
He arranged for good quality signs to be affixed to their entrance gate and to the fence enclosing the kiosk, so that Wales and West operatives would be aware of the need to avoid damage to tree roots at this particular site.
This is the sign W&W attached.
The Bristol Tree Forum has been working hard in recent years, with local residents and their representatives, to encourage Bristol City Council, as owners of the land and as Landlord, to ensure that Tree Preservation Order regulations are complied with by their tenant using the Playing Field, and if necessary enforced. We have had some limited success. This made the attitude and actions of Wales and West Utilities all the more overwhelming.
So, we would like to thank W&W’s manager again for his actions on behalf of the trees, and to compliment Wales and West Utilities for supporting an ethos which encourages community engagement and action like this.
Postscript
The sign (see above) riveted to the main entrance gate onto the site and to the gas kiosk has been removed. It looks like the rivets have been drilled out, rather than the sign being removed by snapping it off, so it must have taken some effort and maybe even some planning to do this. The sign appears to have been taken away.
Who could possible think that doing this ‘vandalism’ could be for anyone’s benefit? It cannot have been Bristol City Council and it is hard to imagine who else would do such a thing. We are investigating.
Post Postscript
Wales & West have now told us that they removed the sign, saying “We put them in the wrong place. Now moved to the right place as agreed with the leaseholders of the land.” What leaseholders? As far as we know this bit of land is not leased. It belongs to Bristol City Council.
Finally
This is the notice that was on the gate:
This is the sign W&W attached.
It is all about protecting precious trees and safeguarding our environment.
There is no single Leaseholder with control of this gate. It is owned by Bristol City Council and the use of the gate and the access to the Field it grants is shared between Cotham School and Wales and West Utilities (W&W), two Leaseholders who use separate parts of the land beyond the gate. We do not know who asked W&W to remove the notice from the gate, but we are bound to ask what reasonable person, with any regard at all for trees, the environment and climate change, would ask W&W to remove it from a shared gate that they may not control, and why would they? Own up please?!
In 2018, with much fanfare, Bristol City Council (BCC) declared a Climate Emergency, the first UK city to do so, preceding the UK government by over a year. This has been followed up by the declaration of an Ecological Emergency, and a raft of sustainability aspirations detailed in the Bristol One City plan including doubling the tree canopy by 2046, doubling wildlife abundance by 2050, and City-wide carbon neutrality by 2030.
So why is it that so much of our informal green spaces are still being lost, and so many of our trees continue to be felled?
Is the BCC Development Office blocking Climate and Environmental Action?
A clue to this came out of a recent planning application to build a 4-storey block of flats in St Paul’s, in a street with one of the highest illegal levels of pollution in Bristol, above recommended noise levels, in a known high flood risk area and on land thought to be contaminated. It was shown that the planned development would increase pollution and noise levels. Furthermore, in an area with one of the lowest tree density in Bristol, five mature maple trees were to be felled, removing the last mitigation for noise, pollution and flooding in the street. The trees are on the very edge of the development site and could therefore have been retained, readily complying with BCS9 which states “Individual green assets should be retained wherever possible and integrated into new development”.
Bristol’s Planning policies are contained in two main documents:
Despite contravening core strategy planning policies on green infrastructure (BCS9, DM15), pollution (BCS23, DM33), climate change (BCS13), flood risk (BCS16), noise (BCS23, DM35) and health (DM14), the Development Office did everything in its power to promote and advocate this development.
The reasons for this became clearer when officers were asked during the Planning process specifically why they supported a development which breached so many core policies aimed at protecting the health of citizens, the environment and the City’s crucial green infrastructure.
The Head of Development Management responded, “With regard to this application, the policy aims of the Core Strategy could be seen as the delivery of housing (BCS5), including affordable housing (BCS17)”. Further, “Loss of green infrastructure will only be acceptable where it is…… necessary, on balance, to achieve the policy aims of the Core Strategy”.
The statement effectively says that, whilst the need for new and affordable houses remains, BCS5 and BCS17 can override other policies including those mentioned above. Thus, green infrastructure that could have been retained is ignored, pollution and noise levels above legal limits are permitted, and the worsening health of residents would be tolerated. This position seems to be contrary to that previously held, with development under BCS5 and BCS17 needing to be also in compliance with the other core policies. As there will always be a need for new homes and affordable homes, the concern is that all other policies can be set aside indefinitely.
We would suggest that BCC Development Office interpretation is in contravention of the National Planning Policy Framework (NPPF) which states that: “the purpose of the planning system is to contribute to the achievement of sustainable development (remember that phrase), including “an environmental objective” – to contribute to protecting and enhancing our natural environment, including helping to improve biodiversity, mitigating and adapting to climate change and moving to a low carbon economy”.
So how has the BCC Development Office responded to BCC’s Climate and Ecological declarations?
The Development Office was also asked how implementation of planning policies had been influenced by the Climate and Ecological Emergencies. Their response was:
“Whilst Climate and Ecological Emergencies have been declared by the Council, the Bristol Local Plan has not been fully reviewed in the light of these and the policies referred to remain unchanged. Changes to Local Plan policies would have to balance the objectives of the respective declarations with the requirement to deliver sustainable development for the city”.
By “balance”, it seems they may effectively mean “ignore”. Clearly their definition of sustainable development is somewhat different to that defined in the NPPF, with no intrinsic “environmental objective”, and, as one Councillor on the Committee remarked, the development will “lead to poorer people having shorter lifespans”. Unpacking their response still further, the implication is that there are currently no core policies in place to implement the Climate and Ecological emergencies. As described above, this is not true. Were BCS9, DM15, BCS23, DM33, BCS13, BCS16, DM35 and DM14 to be applied as intended in the NPPF, there would be sufficient policy support at least for the principles of the two emergency declarations.
Is this being led by bureaucratic or political decision making?
It is not clear why the Development Office has taken this position, but there are two possibilities that should be of concern:
The Development Office is acting contrary to the aspiration of the City’s political leaders.
Senior Council politicians who have made much political capital from the highly praised environmental declarations, have at the same time permitted, or perhaps even encouraged, Council Officers to disregard existing planning policies that would otherwise enable implementation of these declarations.
Thus, selective policy compliance allows development of second-rate housing in a race for quantity over quality.
It seems that Bristol City Council are choosing to emphasise some core strategic policies aimed at hastening house building, whilst demoting other core strategic policies aimed at protecting public health, green infrastructure, air quality and the environment. This is a recipe for slum development, and we deserve to know whether these decisions are being taken at a political or bureaucratic level.